me体育官网

三菱电机M8笔直上拉功效介绍

三菱电机M8笔直上拉功效介绍

2021-08-28 17:14:36 me体育官网

  笔直轴防落控制
  当爆发紧迫阻止时, ,,,,因制动器行动的延迟而导致笔直轴坠落。。。爆发急停时, ,,,,凭证参数设定的时间延迟伺服的READY OFF, ,,,,消除制动器最先事情前的无控制时间。。。

  笔直轴上拉控制
  纵然举行笔直轴防落控制, ,,,,也会因电机制动器的机械性问题, ,,,,笔直轴(如立式加工中心Z轴)着落几μm。。。特殊是在加工历程中, ,,,,若是爆发停电等, ,,,,可能对工件造成损伤。。。使用笔直上拉功效后, ,,,,当爆发包括停电在内的紧迫阻止时, ,,,,将笔直轴稍微上拉, ,,,,避免工件与刀具爆发碰撞。。。

设定办法

01、笔直轴防落控制的设置要领
  [1]一边通过NC画面视察目今位置, ,,,,一边按下紧迫阻止按钮, ,,,,调解笔直轴防落时间(SV048), ,,,,设定为轴不会坠落的延迟时间×1.5倍。。。

  使用带制动器的电机时, ,,,,先设定为150ms, ,,,,确定轴没有坠落, ,,,,然后设定为200ms。。。

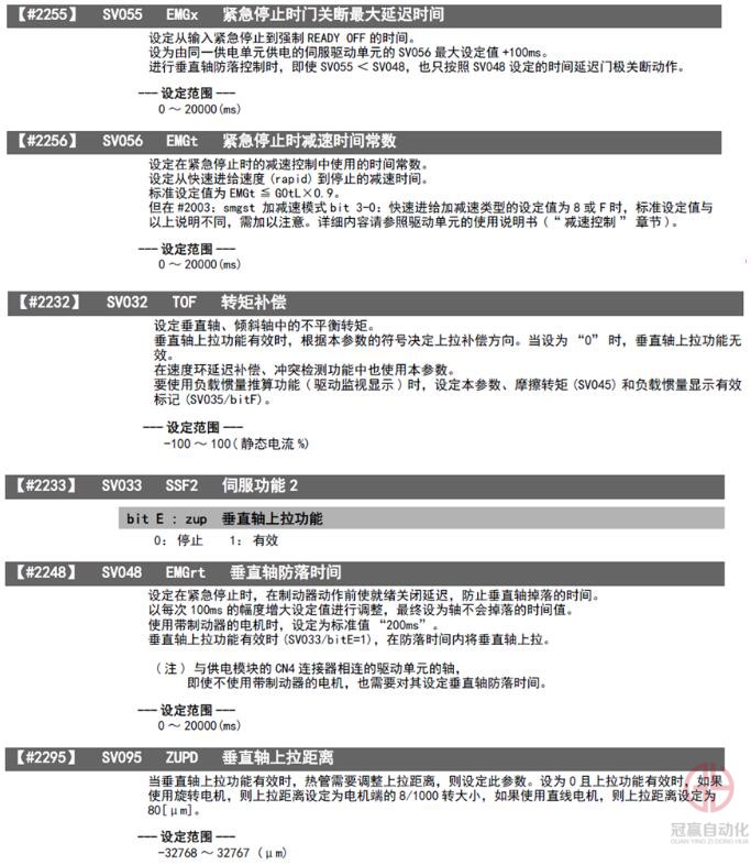
  [2]将紧迫阻止时门关断延时时间(SV055)设定为一样平常加减速时间常数+100ms, ,,,,并在紧迫阻止时减速时间常数(SV056)中设定该轴的标准设定值。。。

me体育官网自动化

表1 SV056的标准设定

  [3]对举行防落控制的轴, ,,,,将其紧迫阻止时减速时间常数(SV056)设定为与加减速时间常数相同的值。。。

  [4]笔直轴为MDS-EM/EMH系列(多轴一体单位)时, ,,,,还需设定统一单位内其他轴的伺服参数。。。

  SV048 = 与笔直轴的SV048相同的值
  SV055 = 与笔直轴的SV055相同的值
  SV056 = 该轴的SV056标准设定值(见上表)

me体育官网自动化

图1 笔直轴防落控制的行动顺序

02、笔直轴上拉控制的设置要领

  [1]设定“笔直轴防落控制”。。。
  [2]设定伺服功效选择2  SV033 bitE =1 。。。(笔直轴防落控制启动)
  [3]设定转矩赔偿SV032.凭证此设定值的符号判断轴的上拉偏向。。。设定要领参考驱动器使用说明书“不平衡转矩和摩擦转矩的测定”。。。
  [4]在轴阻止时按下紧迫阻止按钮, ,,,,确认工具轴是否已退避到原来位置的上方。。。
  [5]上拉量缺乏时, ,,,,可在SV095中调解笔直轴上拉距离。。。

me体育官网自动化

图2 爆发停电时的笔直上拉控制行动顺序

  注重:关于该功效详细的说明请参考驱动器使用说明

设置效果

  示例:
  1.某3轴加工, ,,,,Z轴为笔直轴;;;;;;如图3是该机床静止时的坐标画面。。。

me体育官网自动化

图3 某加工中心急停前的位置

  2.未开启笔直上拉功效按下紧迫阻止按钮后, ,,,,该机床坐标画面如图4;;;;;;可以看到Z轴机械位置有着落。。。

me体育官网自动化

图4 未开启笔直上拉功效拍急停后坐标

  3.开启笔直上拉功效按下紧迫阻止按钮后, ,,,,该机床坐标画面如图5;;;;;;可以看到Z轴机械位置爆发上拉。。。

me体育官网自动化

图5 开启笔直上拉功效按下紧迫阻止按钮后坐标

相关参数

me体育官网自动化


me体育官网自动化新闻中心为您提供工业自动化行业资讯, ,,,,工控新闻, ,,,,自动化行业生长趋势。。。新闻频道为您提供新的业界动态,更多工业自动化资讯,工业自动化新闻介绍都在me体育官网自动化新闻中心。。。

新闻中心

欧姆龙官网西门子官网
ABB富士电机
台达日本东芝
希望森兰希望森兰
丹佛斯安川电机
西安西普默认问题__2022-09-29+10_44_25.jpeg
默认问题__2022-09-29+10_44_42.jpeg东元台安
台湾海泰克艾默生/尼得科
AB罗克韦尔英威腾电气
三菱电机Gefran杰弗伦官网

天津me体育官网自动化科技有限公司

售前:152 0223 2226(禹司理)

售前:186 3088 2123(刘司理)

售前:186 3087 8552(周司理)

售前:132 3342 3025(史司理)

座机:022-25229668(总机)

地点:天津市北辰区红郡大厦1号楼9层


售前: 您好,,,,,接待光临,我们将竭诚为您效劳   售后: 您好,,,,,接待光临,我们将竭诚为您效劳


点击进入产品中心

QQ客服
【网站地图】